Thiết bị hiển thị thông minh SPW2300YZ

Thiết bị hiển thị thông minh SPW2300YZ

  • Giá ưu đãi: đ
  • Giá cũ: đ
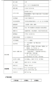
Để giải quyết các lỗi tiềm ẩn như thay đổi nhiệt độ tại các điểm kết nối của nguồn điện và thiết bị điện, phóng điện cục bộ, thay đổi dòng rò rỉ của chống sét và không thể theo dõi trạng thái hoạt động bên trong của thiết bị điện theo thời gian thực, công ty chúng tôi đã phát triển một sản phẩm thế hệ mới, thiết bị tiếp nhận và hiển thị thông minh SPW2300YZ, có thể theo dõi nhiệt độ, dòng rò rỉ của chống sét, số lần sét đánh, phóng điện cục bộ, ánh sáng hồng ngoại khả kiến, video và các thông tin khác theo thời gian thực.
Videos review